HY2540-HY2514三/四串动力电池

方案说明

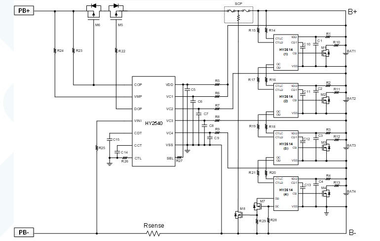
这是一个具有二段保护及电芯电压平衡的功能的3/4串动力电池方案,可应用在电动工具、储能等产品,所以电流大、电压高,对保护板及组件的耐用度与可靠度要求也高。使用多串保护IC HY2540可为3或4串的应用进行电压的保护与过电流/短路保护功能之外,藉由搭配HY2514本方案还兼具二段保护及电芯电压平衡的功能。这样不仅在安规考虑上更加完善,也降低了保护板组件数量及复杂度。

应用架构

HY2540-HY2514三-四串動力電池